Under the hood of Linkerd's state-of-the-art Rust proxy, Linkerd2-proxy

Cover

Thanks in part to Linkerd’s performance numbers and stellar security audit report, there’s been a recent surge of interest in Linkerd2-proxy, the underlying proxy used by Linkerd. I’ve been working on Linkerd2-proxy for the majority of my time as a Linkerd maintainer so this topic is near and dear to my heart. In this article, I’m going to shed a little more light on what Linkerd2-proxy is and how it works.

The proxy is arguably the most critical component of a service mesh. It scales in deployment with the application, so low added latency and low resource consumption are vital. It’s also where all the application’s sensitive data is handled, so security is critical. If the proxy is slow, bloated, or insecure, then so is the service mesh.

The Linkerd2-proxy of today is designed to meet those strict requirements, and more. In fact, I believe it’s the best possible proxy for the service mesh use case and some of the most exciting technology in the world. As William Morgan put it recently, Linkerd2-proxy is the state of the art for modern network programming:

Unlike general purpose proxies such as Envoy, NGINX, and haproxy, the open source Linkerd2-proxy is designed to do only one thing and do it better than anyone else: be a service mesh sidecar proxy.

In fact, we believe that Linkerd2-proxy represents the state of the art for secure, modern network programming. It is fully asynchronous and written in a modern type-safe and memory-safe language. It makes full use of the modern Rust networking ecosystem, sharing foundations with projects such as Amazon’s Firecracker. It has native support for modern network protocols such as gRPC, can load balance requests based on real-time latency, and do protocol detection for zero-config use. It is fully open source, audited, and widely tested at scale.

So if you want to peek under the hood of what state-of-the-art network programming looks like, read on!

Why Rust?

No discussion of Linkerd2-proxy would be complete without a discussion of Rust. When we first started working on what would become Linkerd2-proxy in 2017, we made a conscious decision to use Rust, even though, at the time, Rust’s networking ecosystem was very, very early. Why did we take this risky path rather than sticking to Go or Scala, or some more “traditional” proxy language like C++ or C?

The decision to use Rust came down to several factors. First, a service mesh proxy has some pretty stringent requirements: because it’s deployed as a sidecar on a per-pod basis, it has to have as small a memory and CPU footprint as possible. Because most or all of the application’s network traffic flows through the proxy, it needs to have minimal latency overhead, especially worst-case tail latency. Perhaps most importantly, because the proxy handles application data—potentially including incredibly sensitive data such as financial transactions or personal health—it has to be secure.

Let’s take each of these in turn, starting with resource consumption. Before we wrote Linkerd2-proxy, we built Linkerd 1.x. This first version of Linkerd had a proxy component that was written in Scala, and leveraged the robust Scala and Java networking ecosystem for excellent performance at scale. But, because it ran on the Java Virtual Machine, it had a pretty significant resource footprint. (The JVM is good at “scaling up”, but not good at “scaling down”, as William wrote in his InfoQ article on the decision to reimplement Linkerd.) Even though the Linkerd community got pretty good at tuning the JVM’s memory use to minimize footprint, it was still too much to ask in a per-pod service mesh deployment model. So we knew we’d need a language that compiled to native binaries, like Rust, Go, and C++.

Now, latency. Another lesson we learned from Linkerd 1.x that informed our choice of Rust was the impact of garbage collection. In a garbage-collected runtime, the GC must occasionally traverse the graph of objects in memory to find the ones that are no longer in use and can be reclaimed. This process takes time and can happen at unpredictable points. If a request comes in during a garbage collector pass, it can have significantly heighted latency. This spiky, unpredictable latency profile is the opposite of what we wanted for a service mesh proxy. Thus, although we love Go (and the Linkerd 2.x control plane is written in it), Go, too, is a garbage-collected language. So that left us with languages without garbage collection, like Rust and C++.

Finally, security. Ensuring secure and private communication between services is a major value prop for the service mesh. But inserting another hop into the data path also exposes a new attack surface to attackers. Before we can even think about improving the application’s security, we have to make sure we aren’t making it worse. We’ve already determined that a garbage collected language is unsuitable for Linkerd2-proxy’s use case, but languages like Scala, Java, Ruby, and Go all rely on garbage collection for a critical reason: ensuring memory safety in a language with manual memory management, like C and C++, is much harder than it looks.

Why does memory safety matter so much? It’s simple: a vast majority of all exploitable security vulnerabilities—70% of serious security bugs in Chromium and Windows, and some of the worst vulnerabilities in recent memory, like Heartbleed—are caused by memory safety bugs like buffer overflows and use-after-frees. Unlike C and C++, Rust solves these problems, but it does so at compile time, without the performance impact of garbage collection. In other words, Rust allowed us to sidestep a huge class of potential data plane vulnerabilities that would otherwise haunt Linkerd.

With all of this taken into consideration, Rust was the only choice for Linkerd2-proxy. It offered the lightning fast performance, predictably low latency, and security properties that we knew a service mesh proxy would require. It also gave us modern language features like pattern matching and an expressive static type system, as well as tools like a built-in testing framework and package manager, making it very pleasant to program in.

The Rust ecosystem

Happily, since 2017, the Rust networking ecosystem has flourished—thanks, in no small part, to Buoyant’s investments in several of the key projects. Today, Linkerd2-proxy is built upon some foundational Rust networking libraries:

  • Tokio, Rust’s asynchronous runtime,
  • Hyper, a fast, safe, and correct HTTP implementation,
  • Rustls, a secure, modern TLS implementation,
  • Tower, a library of modular and composable components for networking software.

Let’s look at each of these in turn.

Tokio is a platform for building fast, reliable, and lightweight networking applications. It provides an event loop that integrates with the operating system’s non-blocking I/O primitives, high-performance timers, and task scheduling. For readers familiar with Node.js, Tokio can be thought of as playing a role similar to that of the C library libuv — in fact, using Tokio was one of the main reasons that Node creator Ryan Dahl chose to use Rust in Deno, his next-generation JavaScript runtime. Since Linkerd first started using Tokio way back in 2016, it has seen rapid, widespread adoption, in open-source projects like TiKV, Microsoft Azure’s iot-edge, and Facebook’s Mononoke, and at companies like AWS to Discord.

Hyper is Rust’s leading asynchronous HTTP implementation, notable for its best-in-class performance and correctness. Like Tokio, Hyper has been battle-hardened by widespread use at scale.

To secure meshed traffic with mutual TLS, the Linkerd proxy uses rustls, an implementation of the TLS protocol, which is built on top of ring and webpki, libraries that provide underlying cryptographic primitives. An independent security audit, sponsored by the CNCF, found that this cryptographic stack to be exceptionally high quality, with the auditors from Cure53 “incredibly impressed with the presented software.”

Today, these components form the core building blocks of Rust’s networking ecosystem, and it’s no exaggeration to say that much of the development has been driven by Linkerd2-proxy. In 2017 when we began work on Linkerd2-proxy, there wasn’t a production-ready HTTP/2 or gRPC implementation, so we spearheaded the development of the h2 library and tower-grpc. Now, h2 powers Hyper’s HTTP/2 support, while tower-grpc (now known as Tonic) has become Rust’s most popular gRPC library. We also drove the development of Tower, an abstraction layer for implementing networking services and middleware in a modular, composable way, inspired by Finagle, the Scala library that powered Linkerd 1.x.

The life of a request

With the building blocks out of the way, let’s talk about what the proxy actually does. One of Linkerd’s biggest benefits as a service mesh can be summed up as “zero config, just works”: if you add Linkerd to a functioning application, it should continue functioning, and the user shouldn’t have to do any configuration to get there. (If you’re coming to Linkerd from other service mesh projects, this can seem magical.)

How does Linkerd manage this amazing feat? With the amazing Linkerd2-proxy, of course. So let’s break down the lifecycle of a request flowing through the proxy. What does the proxy do in order to intelligently handle traffic, without configuration, while remaining transparent to the meshed application?

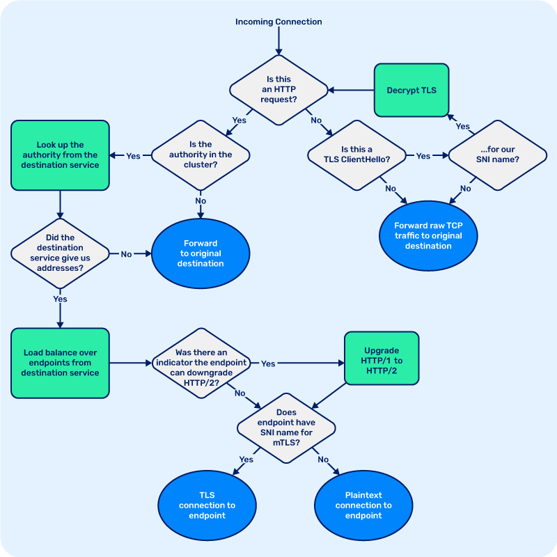
The first step is protocol detection. For zero config to be a reality, when the proxy gets a request, we need to determine the protocol that’s in use. So the first thing we do is read a couple bytes from the client side of the connection and ask a few questions:

  • “Is this an HTTP request?”
  • “Is this a TLS Client Hello message?”

If the request is a client hello, we then look at the server name indication (SNI) value, which contains the hostname of the server that the client expects to terminate. If the SNI value indicates that the TLS connection is intended for the injected application, the proxy will simply forward the message along. An important part of transparency is that if a proxy receives a message it can’t do anything smart with, it should just send it through—and in this case, the message is encrypted and the proxy doesn’t have the key to decrypt it, so there’s nothing else we can do. Similarly, TCP traffic in an unknown protocol will be transparently forwarded to its original destination.

On the other hand, what if the encrypted connection is for us, as part of Linkerd’s automatic mutual TLS feature? Each proxy in the mesh has its own unique cryptographic identity, the key material for which is generated by the proxy on startup and never leaves the pod boundary or gets written to disk. These identities are signed by the control plane’s Identity service to indicate that the proxy is authenticated to serve traffic for the Kubernetes ServiceAccount of the pod that the proxy is injected into. If the SNI name matches the proxy’s service account, then we decrypt it and start processing it as part of the service mesh.

Next, what does the proxy do if a request is meshed? Let’s consider the case where a meshed client sends an outbound request to its proxy. The proxy performs the protocol detection we discussed above, and determines that this is a HTTP/1, HTTP/2, or gRPC request—protocols that Linkerd understands and can route intelligently. So, now we need to determine where the request is going. Linkerd routes HTTP traffic based on the target authority, which is either the value of the Host: header or the authority part of the request URL for HTTP/1.1 and 1.0 requests, or the value of the :authority header field in HTTP/2. The proxy inspects the request, and based on which protocol version is in use, finds the target authority, and performs a DNS query to determine the canonical form of that name.

Once the proxy knows the request’s target authority, it performs service discovery by looking up authority from the Linkerd control plane’s Destination service. Whether or not the control plane is consulted is decided based on a set of search suffixes: by default, the proxy is configured to query the Destination service for authorities which are within the default Kubernetes cluster local domain, .cluster.local, but this can be overridden for clusters which use a custom domain. The Destination service provides the proxy with the addresses of all the endpoints that make up the Kubernetes Service for that authority, along with Linkerd-specific metadata, and the Service Profile that configures retries, timeouts, and other policies. All this data is streamed to the proxy, so if anything changes—e.g. if a service is scaled up or down, or the Service Profile configuration is edited—the control plane will push the new state to the proxies as it happens.

The proxy will then load balance requests over the set of endpoints provided by the control plane. As requests are forwarded to their destination, the proxy calculates load estimates using a load balancing algorithm called exponentially weighted moving averages, or EWMA. Essentially, this means that the proxy keeps a moving average of latency over a limited time window, in order to react to changes in latency as they occur, and this load estimate is weighted based on the number of requests in flight to that endpoint. Historically, load balancing decisions used to be made by always picking the endpoint with the lowest load estimate, such by using an ordered heap. However, keeping an ordered set of endpoints from least to most loaded is computationally expensive, so Linkerd instead implements power of two choices (P2C) load balancing. In this approach, we instead make each load balancing decision by picking the less loaded of two randomly-chosen available endpoints. Although it may seem counterintuitive, this has been mathematically proven to be at least as effective at scale as always picking the least loaded, and it avoids the problem of multiple load balancers all sending traffic to the least loaded replica, overloading it. Also, this shortcut is significantly more efficient, making for a crucial difference in speed.

When the destination endpoint has its own Linkerd proxy, the control plane will indicate to the proxy that it can initiate mutual TLS, ensuring that the connection is secure and private. Similarly, when HTTP/1.x requests are sent in the mesh, the proxy will transparently upgrade them to HTTP/2, so that multiple requests can be multiplexed on a single connection on the wire, and downgraded back to HTTP/1 by the destination proxy, so that this upgrade is invisible to the application. In conjunction with Linkerd’s intelligent, protocol-aware load balancing, this is one of the reasons that meshed traffic can often have lower latency than unmeshed traffic, despite taking additional network hops.

Putting it all together, the basic flow of logic in the proxy looks like this:

Proxy Logic Flow

Although it provides a lot of functionality, we’ve kept Linkerd2-proxy as simple and minimalist as possible. Best of all, the proxy’s modular architecture means that most features can be implemented as small, self-contained modules and plugged in at the appropriate point in the stack, keeping overall code complexity low.

It’s the proxy, silly

Today, Linkerd is the only service mesh to feature a data plane proxy designed from the ground up explicitly for the service mesh use case. By focusing on the service mesh’s unique requirements and making full use of Rust’s impressive performance, security guarantees, and cutting-edge asynchronous networking stack, we believe Linkerd2-proxy is the secret sauce to Linkerd’s success.

So, do you want to get involved in a cutting edge open source Rust project that’s used in critical systems around the world? Great news, Linkerd is open source and so you can! Join us on GitHub and check out the #contributors channel on the Slack. We’d love to have you aboard.

Linkerd is for everyone

Linkerd is a community project and is hosted by the Cloud Native Computing Foundation. Linkerd is committed to open governance. If you have feature requests, questions, or comments, we’d love to have you join our rapidly-growing community! Linkerd is hosted on GitHub, and we have a thriving community on Slack, Twitter, and the mailing lists. Come and join the fun!

(Photo by Michael Dziedzic on Unsplash).

Suggested Blog Posts

Cover

Linkerd GSoC 2020

Cover

Introducing Linkerd's RFC process